bpaulino.com

Hi, I am Bruno Paulino.
Software is my craft.

Arquitetura de branching para desenvolvimento com Git

Visando implementar um padrão mais sólido e fácil de gerenciar nossos repositórios na Policia Militar da Paraíba, resolvemos adotar uma arquitetura de branching baseada no artigo de Vincent Driessen o qual já foi testado e aprovado em diversas empresas mundo a fora. Esse artigo será, praticamente, uma tradução da nossa fonte, com o objetivo de facilitar o aprendizado e a intergração de novos membros em nossa equipe. Esse artigo exige que o leitor possua conhecimentos sobre Git. Se ainda não conhece Git, recomento a leitura do livro de Learn Enough Git to Be Dangerous escrito por Michael Hartl o qual possui uma didática incrível para iniciantes. O livro é gratuito o pode ser lido no próprio navegador. Se preferir um livro em Português, o leitor pode adquirir o livro Controlando versões com Git e Github disponível na Casa do Código. Não li esse livro, porém recebi boas recomendações.

Repositório Central

Em nosso repositorio central(origin), temos duas branches que sempre existirão no ciclo de vida de nossas aplicações. Elas são:

  • master
  • develop

A branch origin/master será sempre nosso código-fonte que está em produção.

em paralelo a master branch, teremos a branch origin/develop que sempre refletirá todas as novas funcionalidades implementadas para o proximo release. Sempre que tivermos uma versão estável em origin/develop, estamos prontos para realizar um merge em origin/master colocando uma tag com o número do release.

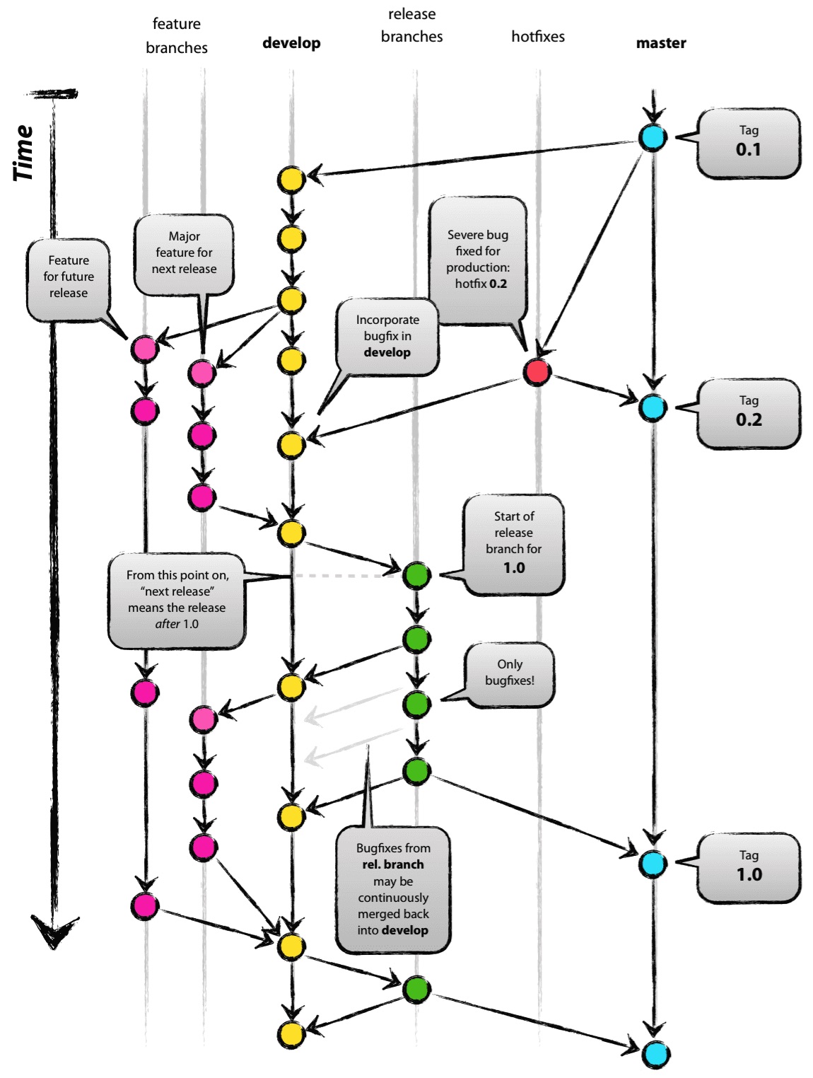
Ilustração da arquitetura de branching

Ilustração da arquitetura de branching Fonte: A successful Git branching model

Branches de suporte

enquanto as branches origin/master e origin/develop são as principais e sempre estarão presentes, nós usaremos as branches de suporte para implementar novas funcionalidades, corrigir eventuais problemas que surgirem em produção e criar novos releases. Essas branches sempre terão um tempo de vida limitado, pois iremos removê-las assim que não forem mais necessárias. As branches que podemos usar serão:

  • Features branches (branches de implementação de novas funcionalidades)
  • Release branches (branches criadas para novos releases(entregas) para produção)
  • Hotfix branches (branches criadas para correções de bugs existentes em produção)

Cada branch dessa tem um propósito específico e seguem regras que informam de onde devem ser criadas e para onde devem ser mergidas(target branches). Iremos descrever um pouco sobre qual o papel de cada tipo de branch e como elas devem se comportar.

Feature Branches

  1. Podem ser criadas apartir de:
  • develop
  1. Devem ser mergidas em:
  • develop
  1. Convenção para nomeação das branches
  • QUALQUER NOME, exceto master, develop, release-* ou hotfix-*.

Feature branches são utilizadas para desenvolvimento de novas funcionalidades para um futuro release(entrega). O objetivo principal é que essa branch exista enquanto essa nova funcionalidade estiver em desenvolvimento onde, no futuro, será mergida na branch origin/develop para que essa nova funcionalidade esteja disponível em um novo release o será descartada em caso dessa nova funcionalidade não seja mais necessária. Features Branches geralmente não estarão disponíveis no repositório central(origin) e sim no repositório local do desenvolvedor.

Criação de uma Feature Branch

quando iniciarmos nosso trabalho em uma nova funcionalidade, iremos criar essa nova branch apartir de develop com o seguinte comando:

$ git checkout -b feature-name develop
  # criação da branch 'feature-name'
  # e checkout para 'feature-branch'

Agora estamos aptos a criar nossa funcionalidade nessa nova branch. Ao termino da implementação da nova funcionalidade, devemos mergir nossas modifições em develop para um futuro release. podemos seguir os seguintes comandos:

$ git add -A
  $ git commit -m "Mensagem objetiva e direta sobre a funcionalidade"
  $ git checkout develop
  # checkout na branch develop
  $ git pull
  # Recuperando novas atualizações que estão em origin/develop(repositório central) e mergindo em nossa branch develop local
  $ git merge --no-ff feature-name
  # mergindo nossa feature branch em develop usando o parametro --no-ff para não perdermos informações sobre o histórico de commits da nossa feature branch. O histórico não é perdido, mas sim mergido na branch develop onde, em uma futura consulta, irá sugerir que trabalhamos diretamente em develop, onde não estaria correto.
  $ git branch -d feature-name
  # excluindo a nossa feature-branch localmente
  git push origin develop
  # enviando nossas modificações que incluimos em develop para o repositório central(origin/develop)

Usando o parametro --no-ff nos ajudará a visualizar o histórico de commits que foram implementados nessa nova funcionalidade. mantendo o histórico dessa branch separado de develop, facilitando uma futura consulta.

Release Branches

  1. Podem ser criadas apartir de:
  • develop
  1. Devem ser mergidas em:
  • develop e master
  1. Convenção para nomeação das branches
  • release-*.

Release branches serão nossas pontes entre develop e master, onde iremos corrigir os pequenos detalhes que passaram despercebidos. Essas branches serão a nossa preparação para o próximo release de produção.

Realizando essas correções na release branch, nossa develop branch ficará livre para receber novas funcionalidades(feature branches) para próximas releases.

Para determinarmos o momento de criação de uma release branch, podemos adotar o seguinte parâmetro:

  • Quando a branch develop estiver preparada para um novo release;

No momento em que criamos a nossa Release Branch, devemos criar um versão que será usada para proxima release.

Relase Branches são criadas apartir de develop. Por exemplo, se nossa versão atual em produção for 1.1.5 e a nossa branch develop está pronta para um próximo release, nós decidimos que a proxima verão será a 1.2. Então, criaremos a release branch que refletirá essa nova versão.

$ git checkout -b release-1.2 develop
  # criação da branch 'release-1.2' apartir de develop
  # e checkout para 'release-1.2'
  # Apartir de agora, podemos fazer as correções necessárias e trabalhando na release branch
  $ git commit -a -m "messagem objetiva"

É proibido adicionar grandes funcionalidades nessa branch, onde só é permitido a correção de erros e pequenos ajustes. Se precisamos adicionar novas funcionalidades, devemos criar uma feature branch e mergir em develop ao termino, onde essa nova funcionalidade precisará esperar o próximo release.

Finalizando trabalhos na Release Branch

Quando finalizarmos todo o nosso trabalho de correções e ajustes na Release Branch, precisamos mergir essa branch na master(branch de produção). Como todo commit na master é um novo release por padrão, precisamos criar uma Tag para uma futura referencia em nosso histórico de versões. Uma tag nada mais é que um numero de versão que facilitará nosso controle em produção. Após a criação da tag em master, precisamos mergir nossas modificações feitas na release branch em develop. Assim, teremos todas essas correções ja implementadas em futuros releases. Para realizar esse processo, podemos executar os seguintes comandos:

$ git checkout master
# checkout na branch master
$ git pull
# recuperando atualizações da master que estão no repo central
$ git merge --no-ff release-1.2
# mergindo nova release branch em master
$ git tag -a 1.2
# criação da tag para esse novo release em produção
$ git push origin master
# Atualizando a branch master no repositorio central
# Onde refletirá o novo release para produção

# Agora precisamos atualizar a branch develop com as
# correções feitas na release branch
$ git checkout develop
# chechout na branch develop
$ git pull
# recuperando atualizações de develop que estão no repo central
$ git merge --no-ff release-1.2
# mergindo nossas modificações da branch release-1.2 em develop
# pode ser que ocorram conflitos nesse merge. Caso ocorra,
# resolva os conflitos e faça um commit
$ git push origin develop
# atualizando branch develop no repositorio central(origin)
# Agora podemos deletar a branch release-1.2
$ git branch -d release-1.2
Hotfix Branches
  1. Podem ser criadas apartir de:
  • master
  1. Devem ser mergidas em:
  • develop e master
  1. Convenção para nomeação das branches
  • hotfix-*.

Hotfix Branches são bem parecidas com Release Branches, pois são criadas para serem devolvidas para produção(master), porém são branches criadas sem planejamento, provenientes de bugs encontrados em produção. Basicamente, são criadas quando temos um bug severo em produção e precisa ser corrigido de imediato. O trabalho na Hotfix Branch não impede a continuação do trabalho de outros desenvolvedores que estão utilizando develop como base, sendo assim, develop continua livre.

Criando Hotfix Branches

Hotfix Branches são criados apartir da master. Pegando como exemplo a versão 1.2 como atual em produção na master, teremos os seguintes comandos:

$ git checkout -b hotfix-1.2.1 master
# criando hotfix branch apartir da master, criando um nova versão para essa correção
# Agora podemos trabalhar na correção do bug encontrado em produção
$ git commit -m "Mensagem objetiva"
Finalizando correções na Hotfix Branch

Ao termino da correção do bug, precisamos mergir essas alterações na master, porém tambem precisamos mergir essas novas correções em develop para inclusão em novos releases. podemos executar os seguintes comandos:

$ git checkout master
$ git pull
$ git merge --no-ff hotfix-1.2.1
# mergindo alterações da hotfix branch na master
$ git tag -a 1.2.1
# Criando nova tag para refletir a nova versão com as correções

# Agora precisamos adicionar essas correções em develop
$ git checkout develop
$ git pull
$ git merge --no-ff hotfix-1.2.1

# pro fim, remova a hotfix branch
$ git branch -d hotfix-1.2.1

ATENÇÃO: Se existir uma RELEASE BRANCH na hora de mergir a hotfix branch na master, devemos mergir essa hotfix branch na atual release branch, ao invés de develop. Como ao termino do merge da release branch na master, temos que mergir a release branch em develop, develop receberá essas atualizações. Se por acaso nossa develop branch precisar dessas correções IMEDIATAMENTE, podemos mergir a hotfix branch diretamente em develop sem problemas.